中国城市生活垃圾处理现状

随着我国城市化进程的深入,城镇人口比例已历史首次突破了50%。庞大的城市人口在日常生活中所产生的各种垃圾量是非常惊人的。如果我们不能有效地处理这些垃圾焚烧发电厂的垃圾,就会严重影响人们的生活环境,甚至威胁到人们的健康。目前,焚烧是处理垃圾的主要方式之一。因此,在垃圾处理中,可以采用垃圾焚烧发电。
(一)目前的垃圾量及政府应对措施
据统计,过去十年中小城市生活垃圾产量年均增长率已经达到8%。某市人口约300万,其中城市人口近100万,其每日产生的各种垃圾合计近900吨。另一较小城市人口约200万,其中城市人口不到100万,但是日产的各各种垃圾却达到了1000吨。
传统垃圾处理的主要方式是回收和垃圾填埋。但是面对越来越多的生活垃圾,从长远发展考虑,基本措施应该按照“减量化,再利用,再循环”的3R原则对垃圾进行分类。从垃圾分类运输收集过程到最终处理,我们始终坚持减少,利用和回收的原则。可持续发展的原则可以通过从根本上改变传统的混合,运输和处理方式来实现。
(二)不同垃圾处理方法比较
垃圾分类重复利用有几个主要用途:首先,可回收废物的分离可以减少废物总量,实现垃圾向资源的转化;其次,日常生活中普通的厨房垃圾在是垃圾臭味的重点出处。第三,分拣后的各种垃圾不同的处理方法都是为了减少垃圾污染。
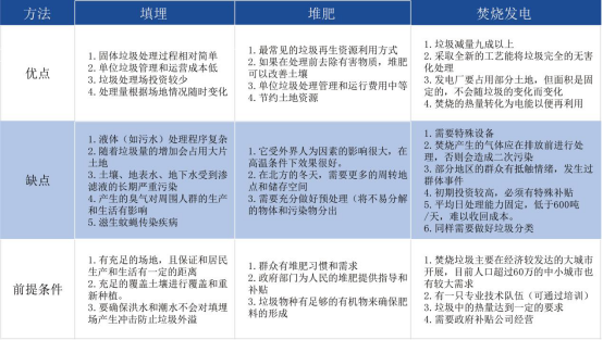
到目前为止世界最先进的治理城市生活垃圾的方法主要包括堆肥处理、卫生填埋和焚烧。
通过图1可以得出,虽然在三种处理城市固体废物的方式中,高温堆肥使垃圾回归自然,改善土壤;然而,废物焚烧处理是一种完全还原方法,减少了约90%,处理时间短。显着的优点,例如显着减少,无害的彻底性和废物焚烧的废热回收。最现实的好处是:垃圾焚烧发电厂基本上是固定的。在土地资源日益紧张的大城市和人口规模一定的中小城市,例如人口超过60万的城市,减少占用土地是政府部门推动垃圾焚烧的最紧迫和最大动力。
三种处理方法的综合比较表
(三)垃圾焚烧发电的前景与经济效益
在大规模城市开展垃圾焚烧发电,这是20世纪80年代中期逐步发展起来的一项新技术。当时,受资源和能源危机的影响,在日本等土地使用紧张的发达国家,首先开展了废物处理和资源转换。此项技术逐渐完善,垃圾焚烧发电厂得到了快速的发展。垃圾焚烧发电可以获得很可观的经济效益,尤其是社会效益特别显著。这种处理方法真正符合废物处理和电能产生的基本原则,已成为最公认的废物处理方式。垃圾焚烧减少了垃圾量,达到了环保目的;其所产生的电力资源有效减少了煤炭等的使用,合理的利用资源既节能能源又减少废物的排放。
最后,无论哪一种垃圾处理方式都会面临一个垃圾恶臭气体排放的问题。而恶臭已成为世界公认的七大公害之一。小编推荐四款针对垃圾处理过程中的所需要的技术产品。
扫一扫在手机打开当前页